• 腾博会官网-诚信为本,专业服务!腾博会官网

    股票简称:腾博会官网药业 | 股票代码:300199

    腾博会官网药业再度捐赠防控药品 驰援抗疫一线

           新型冠状病毒感染肺炎疫情牵动着每一位中国人的心,全面防控新型冠状病毒疫情也进入关键时期,习近平总书记和党中央多次作出部署,国家和广东省、深圳市也全面扎实推进防控新型冠状病毒感染肺炎的严峻斗争。1月22日,深圳腾博会官网药业股份有限公司生产的“注射用胸腺五肽”和“注射用胸腺法新”作为有效的防控药物,被列为抗疫急需物资清单。疫情就是命令,防控就是责任。连日来,公司坚决响应国家和省、市关于防控新型冠状病毒感染肺炎的号召,始终牢记人民利益高于一切,紧急召回员工抓紧生产,扎实履行好生物医药企业的社会责任,27日紧急向武汉捐赠了一批注射用胸腺法新,29日再次将新一批狙击疫情药物——胸腺五肽和胸腺法新捐往湖北鄂州和广东增城抗疫一线,助力医护人员开展防控工作,坚决与党和国家、与人民一起,打赢这场抗疫狙击战。

    peitu1 

           腾博会官网药业生产的“注射用胸腺法新”和“注射用胸腺五肽”是具有较强免疫增强活性的多肽,可以通过促进淋巴细胞成熟和分泌干扰素、白细胞介素等细胞因子,增强机体抗病毒、抗细菌、抗肿瘤的免疫活性,曾为2003年抗击SARS做出了突出贡献。如今新型冠状病毒爆发,两种病毒有着80%的相同基因,曾经的“明星药物”再次被推上抵抗疫情的舞台。


    peitu2 

           腾博会官网药业在接到湖北鄂州红十字会和广东增城卫健委求援信息后,高度重视、迅速调配,在最短时间内将药品发往一线地区,解燃眉之急。

    微信图片_20200129190545 

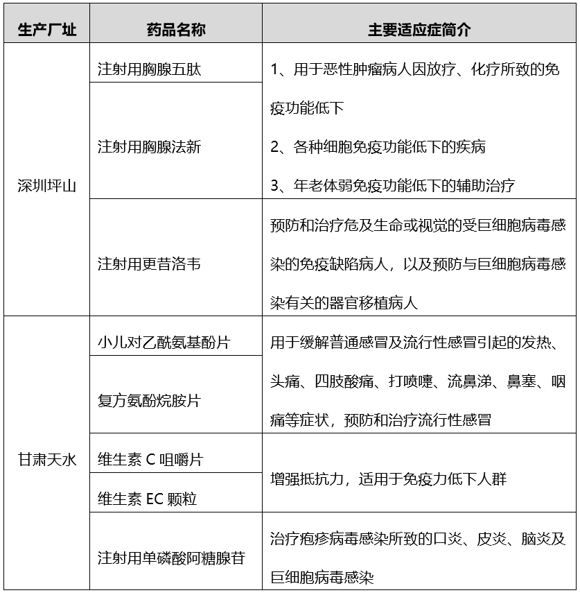
           腾博会官网药业及所属子公司成纪药业有多个产品,在此次抗击新型冠状病毒的过程中发挥了重要作用,2020年1月22日,上海卫健委发布《关于进一步加强近期临床药品供应保障和安全应用的通知》,随后,天津卫健委发布《新型冠状病毒感染的肺炎防控首批药品储备推荐清单》,均将胸腺法新列入清单目录;同时,公司抗病毒品种注射用更昔洛韦也被广东省卫健委列入抗疫急需物资清单。公司目前正根据统一部署积极组织生产,尽最大努力满足抗疫需求。


    腾博会官网药业涉及此次抗击新型冠状病毒疫情相关产品

    微信图片_20200129204720  

           从公司管理层开会响应中央号召到现在不到3天的时间里,腾博会官网药业就已复工排产并先后向抗疫一线捐献三批次,价值超百万的防控疫情药物。抗击疫情,人人有责,作为药企更是义不容辞。腾博会官网药业每一个员工,都不会置身事外,一定全力以赴保障疫区所需药品的足量供应,与党和国家、与人民一起打赢这场抗疫狙击战。抗击疫情不停歇,腾博会官网人全天候待命。


    腾博会官网