腾博会官网-诚信为本,专业服务!
腾博会官网
股票简称:腾博会官网药业 | 股票代码:
300199
首页
企业概况
资讯中心
研发中心
产品中心
投资者关系
人力资源
企业文化
腾博会官网
首页
>
企业概况
>
EHS信息公开
腾博会官网药业概况
组织架构
EHS信息公开
CMO/CDMO服务
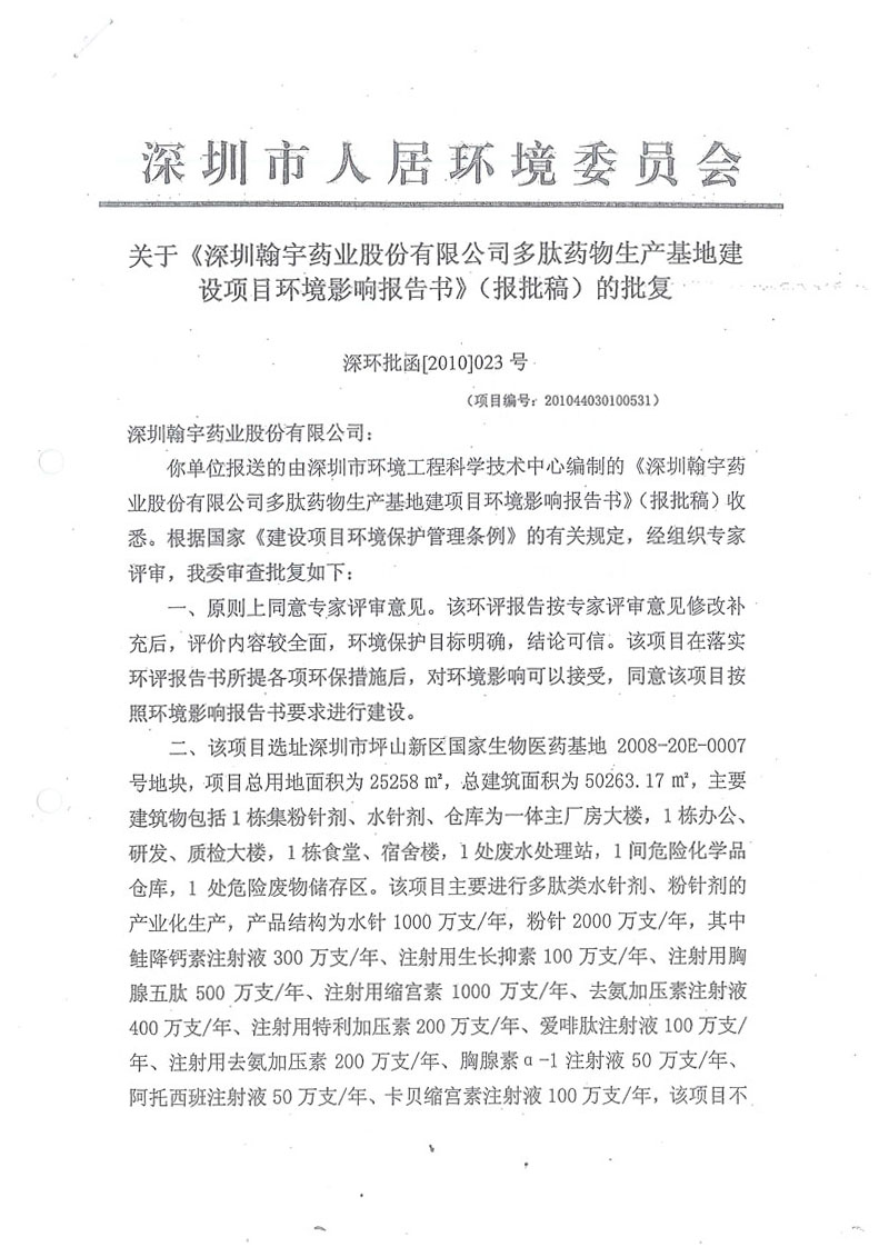
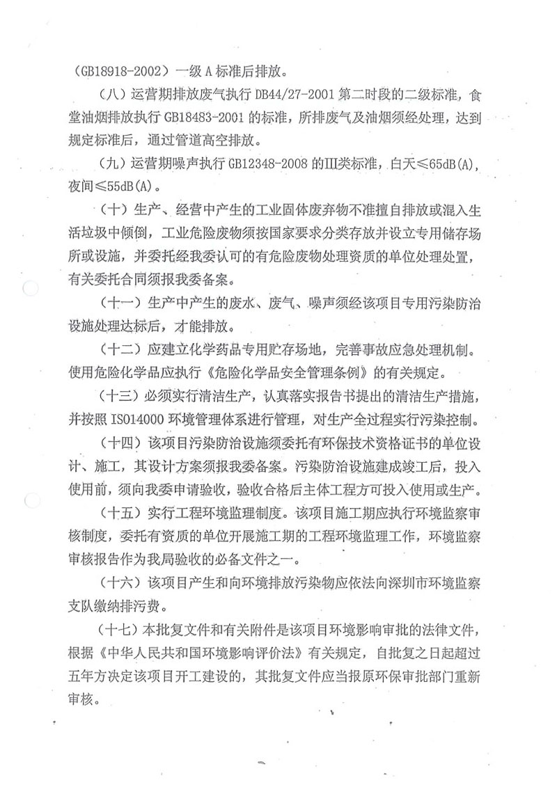
坪山分公司生产报告稿 深环批函【2010】023号
Copyright © 2002 - 2022 Hybio Pharmaceutical Co., Ltd.
Tel:0755-26588000 26588111 Fax:0755-26588022
地址:深圳市龙华区观澜高新园区观盛四路7号腾博会官网创新产业大楼
粤ICP备79886212号
腾博会官网